Blender将紫外线从一个对象复制到另一个对象的方法
Blender是一款3D动画制作软件,对动画制作来说是综合性的,从初始建模到渲染、后期编辑录制都可以在这个软件中实现。与功能单一的动画软件相比,优势明显。我们用这个软件做动画的时候,经常需要用到同样的UV,手工做每一个都要花很多时间。可以直接将制作好的UV复制粘贴到其他物体上使用!想知道怎么操作吗?请参见以下图形教程:
方法步骤:
搅拌机
大小:127.0 MB版本:2.8.2.0官方中文安装环境:Win All。
输入下载。
1.在电脑中打开软件,创建一个新模型。以立方体为例。
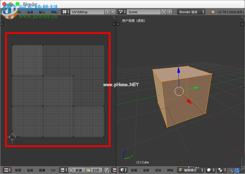
2.完成后,将模式切换到顶部的“紫外线编辑”。
3.然后用鼠标选择这个模型,再用U键打开下图的菜单,点击“智能UV投影”选项。
4.点击后可进入下图界面设置窗口,直接点击确定!
5.完成后,我们可以在左侧看到这个立方体的紫外线。
6.您可以导入类似的模型。
7.这个时候,这个模型没有紫外线。按下shift键后点击蓝色模型,可以选择UV!
8.选择后,会弹出一个新的菜单页面,点击底部打开“对象”选项。
9.单击对象选项中的“设置为关联项目”“转移紫外线贴图”。
10.所以当我们再次点击蓝色模型时,我们会发现UV已经被复制在这个对象中了!
使用上述方法后,我们可以在Blender中成功地将一个对象的UV复制到另一个对象上!教程里的步骤很简单,多练习几次就会精通。
版权声明:Blender将紫外线从一个对象复制到另一个对象的方法是由宝哥软件园云端程序自动收集整理而来。如果本文侵犯了你的权益,请联系本站底部QQ或者邮箱删除。

















